Warning:
JavaScript is turned OFF. None of the links on this page will work until it is reactivated.
If you need help turning JavaScript On, click here.
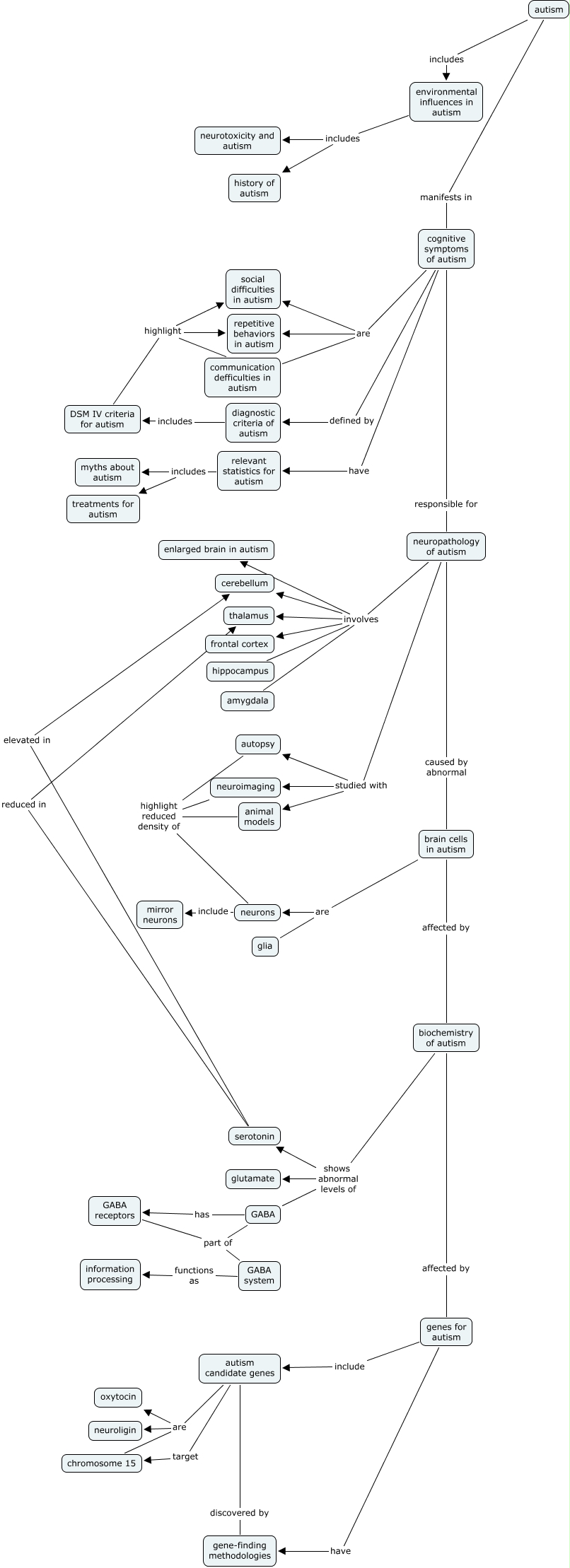
The Concept Map you are trying to access has information related to:
Autism Level 2, neuroimaging highlight reduced density of neurons, cognitive symptoms of autism defined by diagnostic criteria of autism, autism candidate genes are oxytocin, genes for autism have gene-finding methodologies, DSM IV criteria for autism highlight social difficulties in autism, neuropathology of autism studied with animal models, autism candidate genes are neuroligin, neuropathology of autism studied with autopsy, neuropathology of autism caused by abnormal brain cells in autism, environmental influences in autism includes history of autism