Warning:
JavaScript is turned OFF. None of the links on this page will work until it is reactivated.
If you need help turning JavaScript On, click here.
The Concept Map you are trying to access has information related to:
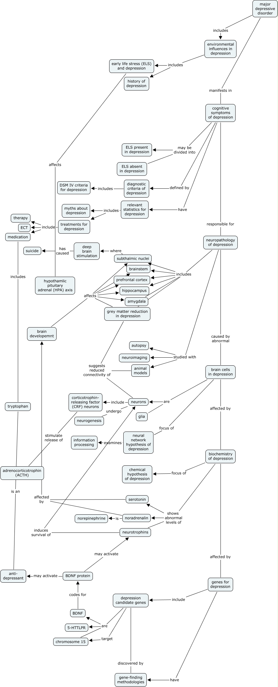
Depression Level 2, neuropathology of depression studied with animal models, diagnostic criteria of depression includes DSM IV criteria for depression, tryptophan is an anti- depressant, neuropathology of depression studied with autopsy, neuropathology of depression studied with neuroimaging, environmental influences in depression includes early life stress (ELS) and depression, serotonin affected by brain developemnt, neuropathology of depression includes hippocampus, biochemistry of depression focus of chemical hypothesis of depression, noradrenalin is norepinephrine