Warning:
JavaScript is turned OFF. None of the links on this page will work until it is reactivated.
If you need help turning JavaScript On, click here.
The Concept Map you are trying to access has information related to:
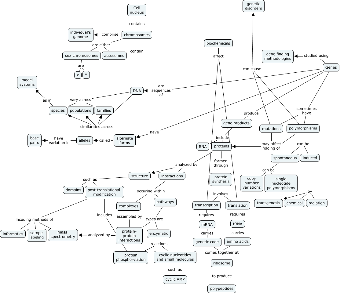
Genes and proteins Level 2, sex chromosomes are y, pathways types are protein- protein interactions, chromosomes are either autosomes, proteins formed through protein synthesis, post-translational modification incuding methods of isotope labeling, structure such as domains, gene products include proteins, tRNA carries amino acids, spontaneous can be single nucleotide polymorphisms, polymorphisms can cause genetic disorders