Warning:
JavaScript is turned OFF. None of the links on this page will work until it is reactivated.
If you need help turning JavaScript On, click here.
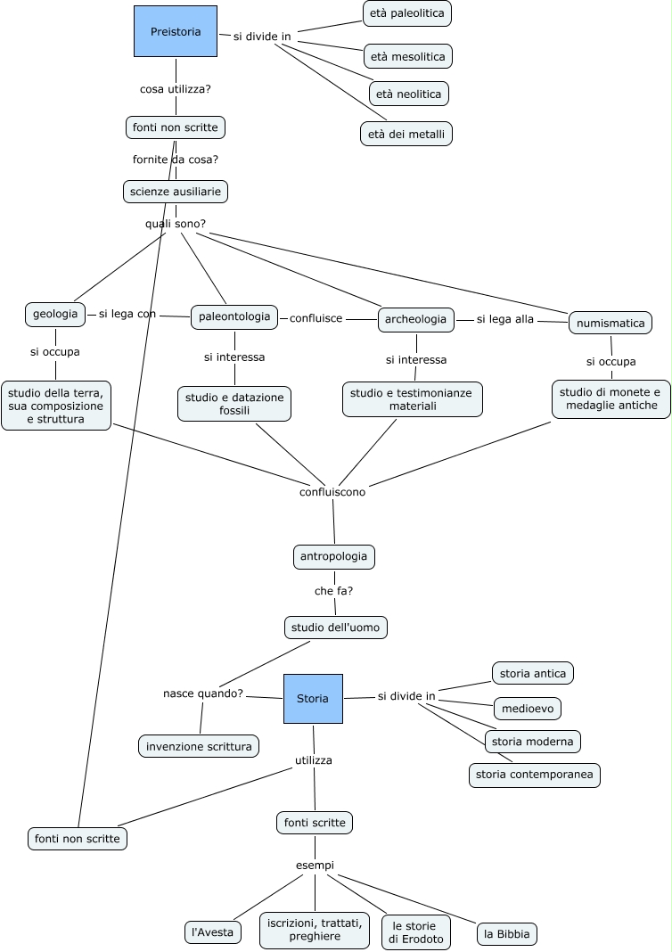
Questa Mappa Concettuale ha informazioni correlate a: mappa condivisa, Preistoria si divide in età mesolitica, archeologia si interessa studio e testimonianze materiali, scienze ausiliarie quali sono? geologia, fonti non scritte fornite da cosa? scienze ausiliarie, fonti scritte esempi iscrizioni, trattati, preghiere, Storia si divide in storia moderna, studio e datazione fossili confluiscono antropologia, scienze ausiliarie quali sono? archeologia, geologia si lega con paleontologia, Storia utilizza fonti scritte