WARNING:
JavaScript is turned OFF. None of the links on this concept map will
work until it is reactivated.
If you need help turning JavaScript On, click here.
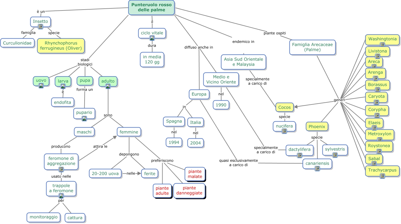
Questa Cmap, creata con IHMC CmapTools, contiene informazioni relative a: punteruolo_rosso, Medio e Vicino Oriente nel 1990, Famiglia Arecaceae (Palme) generi Washingtonia, Europa in Spagna, Europa in Italia, Punteruolo rosso delle palme stadi biologici uovo, Italia nel 2004, trappole a feromone per monitoraggio, Famiglia Arecaceae (Palme) generi Cocos, Cocos specie nucifera, trappole a feromone per cattura, femmine preferiscono piante malate, femmine preferiscono piante danneggiate, Famiglia Arecaceae (Palme) generi Borassus, Famiglia Arecaceae (Palme) generi Livistona, Famiglia Arecaceae (Palme) generi Elaeis, Punteruolo rosso delle palme diffuso anche in Medio e Vicino Oriente, Famiglia Arecaceae (Palme) generi Arenga, Punteruolo rosso delle palme stadi biologici adulto, femmine depongono ferite, Phoenix specie dactylifera