Warning:
JavaScript is turned OFF. None of the links on this page will work until it is reactivated.
If you need help turning JavaScript On, click here.
The Concept Map you are trying to access has information related to:
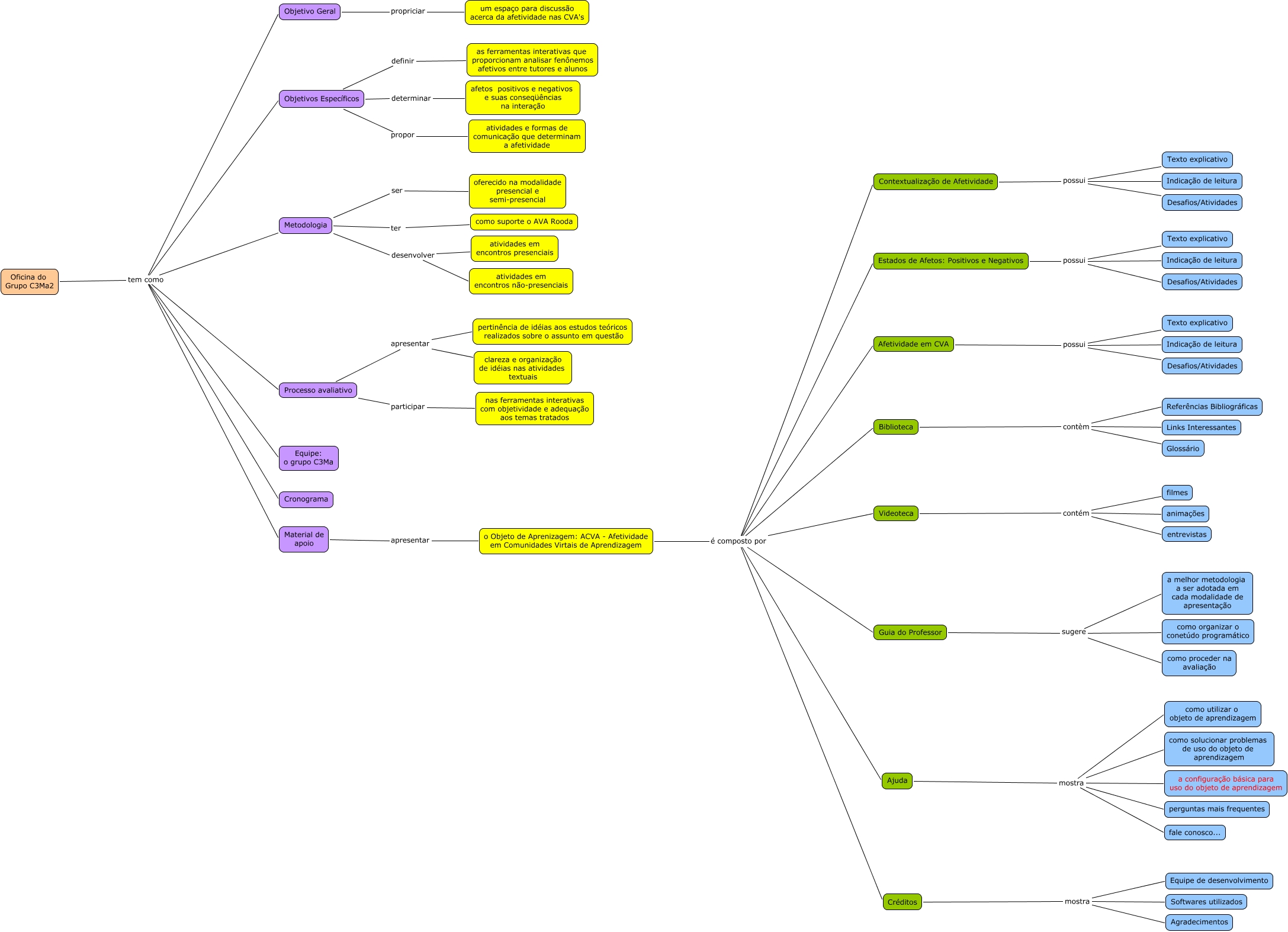
OFICINA_V1, o Objeto de Aprenizagem: ACVA - Afetividade em Comunidades Virtais de Aprendizagem é composto por Créditos, Videoteca contém filmes, Metodologia ter como suporte o AVA Rooda, Videoteca contém entrevistas, Estados de Afetos: Positivos e Negativos possui Desafios/Atividades, Biblioteca contèm Referências Bibliográficas, Guia do Professor sugere como organizar o conetúdo programático, Videoteca contém animações, o Objeto de Aprenizagem: ACVA - Afetividade em Comunidades Virtais de Aprendizagem é composto por Estados de Afetos: Positivos e Negativos, Oficina do Grupo C3Ma2 tem como Material de apoio