Warning:
JavaScript is turned OFF. None of the links on this page will work until it is reactivated.
If you need help turning JavaScript On, click here.
The Concept Map you are trying to access has information related to:
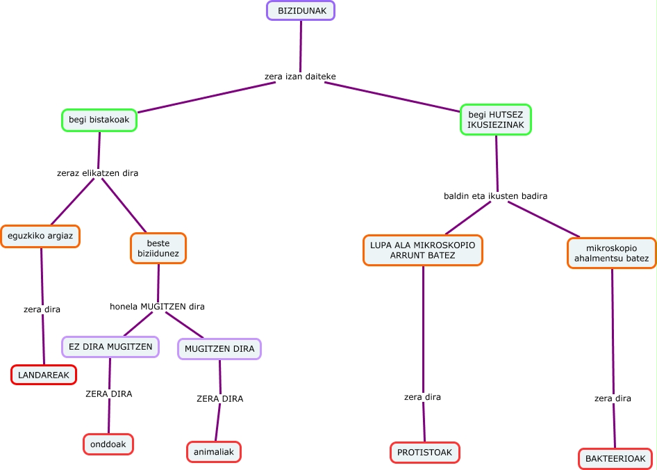
ale y aida pamismofas, eguzkiko argiaz zera dira LANDAREAK, BIZIDUNAK zera izan daiteke begi bistakoak, LUPA ALA MIKROSKOPIO ARRUNT BATEZ zera dira PROTISTOAK, begi HUTSEZ IKUSIEZINAK baldin eta ikusten badira mikroskopio ahalmentsu batez, MUGITZEN DIRA ZERA DIRA animaliak, beste biziidunez honela MUGITZEN dira MUGITZEN DIRA, begi bistakoak zeraz elikatzen dira beste biziidunez, begi HUTSEZ IKUSIEZINAK baldin eta ikusten badira LUPA ALA MIKROSKOPIO ARRUNT BATEZ, EZ DIRA MUGITZEN ZERA DIRA onddoak, begi bistakoak zeraz elikatzen dira eguzkiko argiaz