Warning:
JavaScript is turned OFF. None of the links on this page will work until it is reactivated.
If you need help turning JavaScript On, click here.
The Concept Map you are trying to access has information related to:
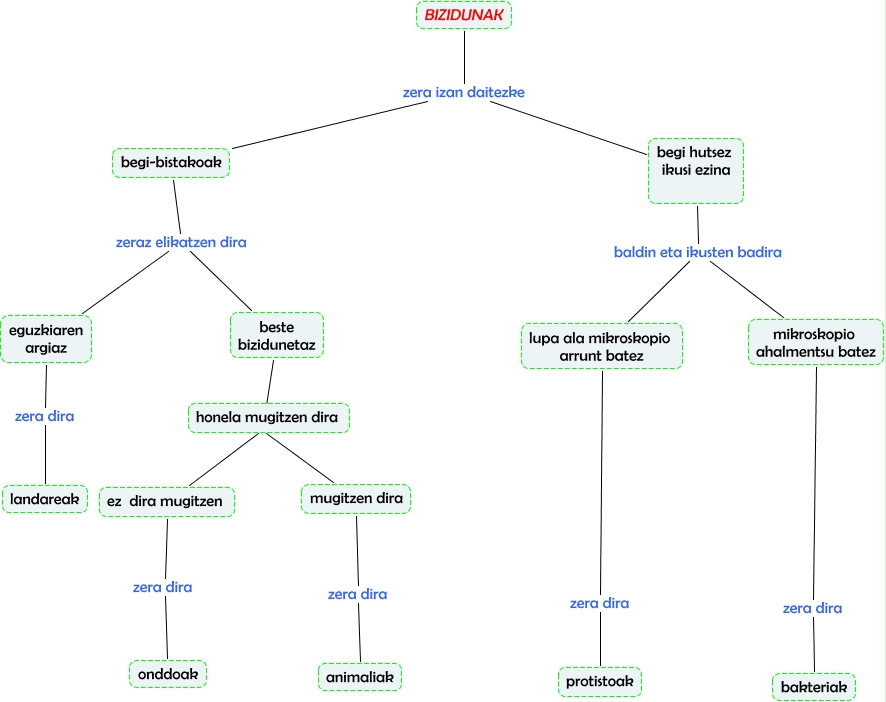
patri y jaio, BIZIDUNAK zera izan daitezke begi-bistakoak, lupa ala mikroskopio arrunt batez zera dira protistoak, begi-bistakoak zeraz elikatzen dira beste bizidunetaz, ez dira mugitzen zera dira onddoak, mikroskopio ahalmentsu batez zera dira bakteriak, mugitzen dira zera dira animaliak, eguzkiaren argiaz zera dira landareak, begi hutsez ikusi ezina baldin eta ikusten badira lupa ala mikroskopio arrunt batez, beste bizidunetaz mugitzen dira, begi-bistakoak zeraz elikatzen dira eguzkiaren argiaz