Warning:
JavaScript is turned OFF. None of the links on this page will work until it is reactivated.
If you need help turning JavaScript On, click here.
The Concept Map you are trying to access has information related to:
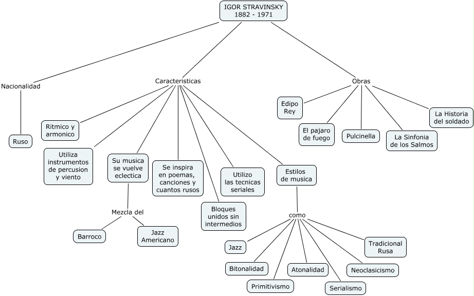
Stravinsky, Estilos de musica como Tradicional Rusa, Estilos de musica como Bitonalidad, IGOR STRAVINSKY 1882 - 1971 Nacionalidad Ruso, IGOR STRAVINSKY 1882 - 1971 Caracteristicas Utilizo las tecnicas seriales, IGOR STRAVINSKY 1882 - 1971 Caracteristicas Se inspira en poemas, canciones y cuantos rusos, Estilos de musica como Atonalidad, IGOR STRAVINSKY 1882 - 1971 Obras Pulcinella, Estilos de musica como Jazz, Estilos de musica como Serialismo, IGOR STRAVINSKY 1882 - 1971 Caracteristicas Utiliza instrumentos de percusion y viento