Warning:
JavaScript is turned OFF. None of the links on this page will work until it is reactivated.
If you need help turning JavaScript On, click here.
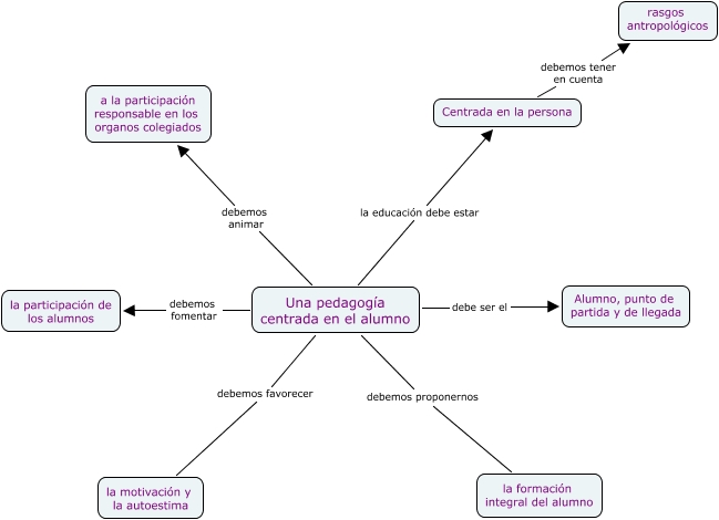
Este mapa conceptual tiene información relacionada a: pedagogia centrada e el alumno, Una pedagogía centrada en el alumno debemos fomentar la participación de los alumnos, Una pedagogía centrada en el alumno debemos proponernos la formación integral del alumno, Una pedagogía centrada en el alumno debemos animar a la participación responsable en los organos colegiados, Una pedagogía centrada en el alumno la educación debe estar Centrada en la persona, Centrada en la persona debemos tener en cuenta rasgos antropológicos, Una pedagogía centrada en el alumno debemos favorecer la motivación y la autoestima, Una pedagogía centrada en el alumno debe ser el Alumno, punto de partida y de llegada