Warning:
JavaScript is turned OFF. None of the links on this page will work until it is reactivated.
If you need help turning JavaScript On, click here.
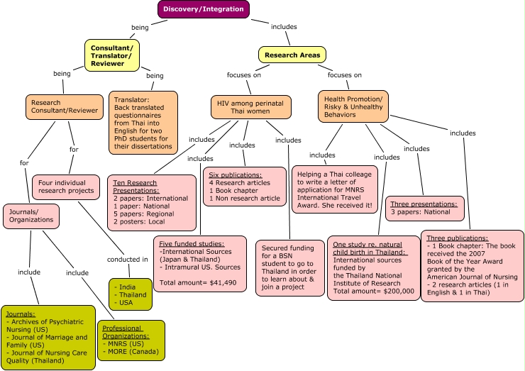
This Concept Map has information related to: DiscoveryIntegration Ross, Discovery/Integration includes Research Areas, HIV among perinatal Thai women includes Ten Research Presentations: 2 papers: International 1 paper: National 5 papers: Regional 2 posters: Local, Health Promotion/ Risky & Unhealthy Behaviors includes Three publications: - 1 Book chapter: The book received the 2007 Book of the Year Award granted by the American Journal of Nursing - 2 research articles (1 in English & 1 in Thai), Health Promotion/ Risky & Unhealthy Behaviors includes Three presentations: 3 papers: National, Research Consultant/Reviewer for Journals/ Organizations, Research Areas focuses on Health Promotion/ Risky & Unhealthy Behaviors, Journals/ Organizations include Professional Organizations: - MNRS (US) - MORE (Canada), Consultant/ Translator/ Reviewer being Research Consultant/Reviewer, Health Promotion/ Risky & Unhealthy Behaviors includes Helping a Thai colleage to write a letter of application for MNRS International Travel Award. She received it!, HIV among perinatal Thai women includes Secured funding for a BSN student to go to Thailand in order to learn about & join a project