Warning:
JavaScript is turned OFF. None of the links on this page will work until it is reactivated.
If you need help turning JavaScript On, click here.
The Concept Map you are trying to access has information related to:
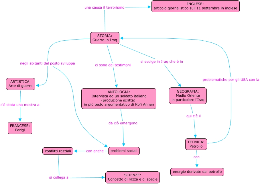
programma d'esame, STORIA: Guerra in Iraq negli abitanti del posto sviluppa ARTISTICA: Arte di guerra, TECNICA: Petrolio con energie derivate dal petrolio, STORIA: Guerra in Iraq ci sono dei testimoni ANTOLOGIA: Intervista ad un soldato italiano (produzione scritta) in più testo argomentativo di Kofi Annan, ANTOLOGIA: Intervista ad un soldato italiano (produzione scritta) in più testo argomentativo di Kofi Annan da ciò emergono problemi sociali, STORIA: Guerra in Iraq negli abitanti del posto sviluppa problemi sociali, STORIA: Guerra in Iraq si svolge in Iraq che è in GEOGRAFIA: Medio Oriente in particolare l'Iraq, STORIA: Guerra in Iraq una causa il terrorismo INGLESE: articolo giornalistico sull'11 settembre in inglese, ARTISTICA: Arte di guerra c'è stata una mostra a FRANCESE: Parigi, GEOGRAFIA: Medio Oriente in particolare l'Iraq qui c'è il TECNICA: Petrolio, TECNICA: Petrolio problematiche per gli USA con la STORIA: Guerra in Iraq