Warning:
JavaScript is turned OFF. None of the links on this page will work until it is reactivated.
If you need help turning JavaScript On, click here.
The Concept Map you are trying to access has information related to:
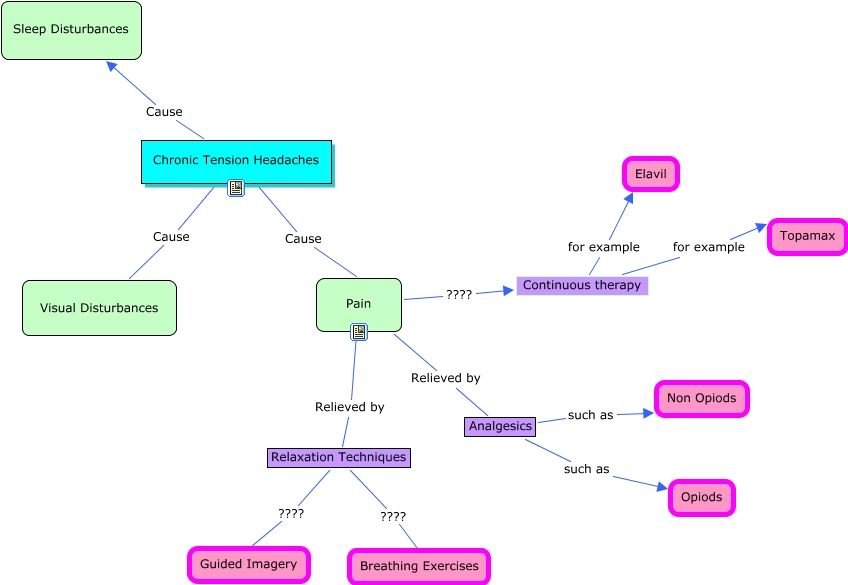
CTH CMap, Chronic Tension Headaches Cause Visual Disturbances, Chronic Tension Headaches Cause Sleep Disturbances, Chronic Tension Headaches Cause Pain, Continuous therapy for example Elavil, Pain Relieved by Relaxation Techniques, Pain Relieved by Analgesics, Relaxation Techniques ???? Breathing Exercises, Analgesics such as Opiods, Analgesics such as Non Opiods, Continuous therapy for example Topamax