Warning:
JavaScript is turned OFF. None of the links on this page will work until it is reactivated.
If you need help turning JavaScript On, click here.
The Concept Map you are trying to access has information related to:
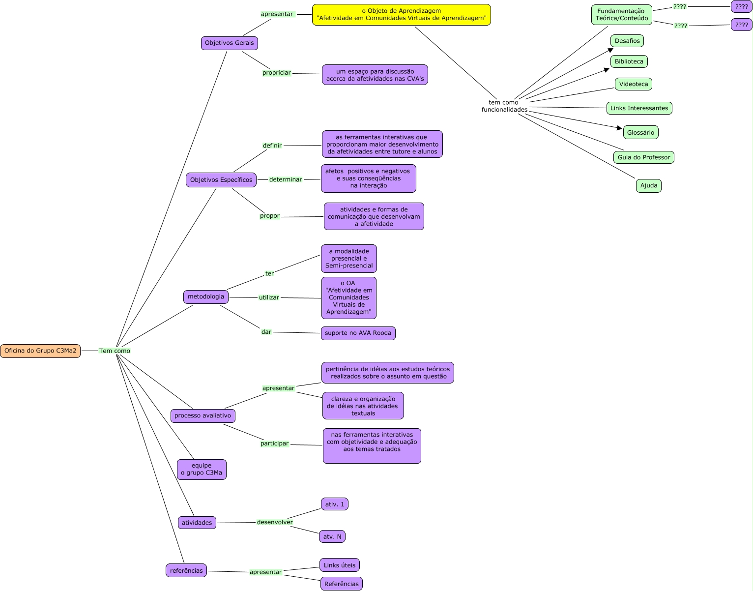
ObjetoV3Impressao, Oficina do Grupo C3Ma2 Tem como referências, Objetivos Gerais propriciar um espaço para discussão acerca da afetividades nas CVA's, o Objeto de Aprendizagem "Afetividade em Comunidades Virtuais de Aprendizagem" tem como funcionalidades Glossário, atividades desenvolver atv. N, Fundamentação Teórica/Conteúdo ???? ????, o Objeto de Aprendizagem "Afetividade em Comunidades Virtuais de Aprendizagem" tem como funcionalidades Desafios, referências apresentar Links úteis, Fundamentação Teórica/Conteúdo ???? ????, processo avaliativo apresentar pertinência de idéias aos estudos teóricos realizados sobre o assunto em questão, o Objeto de Aprendizagem "Afetividade em Comunidades Virtuais de Aprendizagem" tem como funcionalidades Guia do Professor