Warning:
JavaScript is turned OFF. None of the links on this page will work until it is reactivated.
If you need help turning JavaScript On, click here.
The Concept Map you are trying to access has information related to:
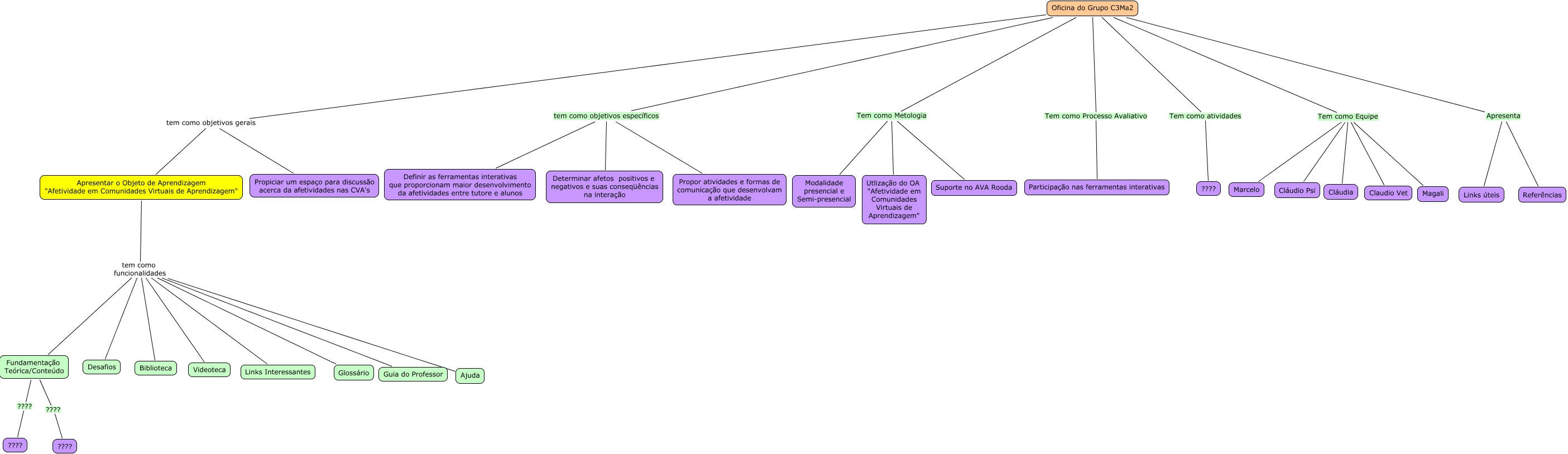
ObjetoV2, Apresentar o Objeto de Aprendizagem "Afetividade em Comunidades Virtuais de Aprendizagem" tem como funcionalidades Glossário, Fundamentação Teórica/Conteúdo ???? ????, Apresentar o Objeto de Aprendizagem "Afetividade em Comunidades Virtuais de Aprendizagem" tem como objetivos gerais Oficina do Grupo C3Ma2, Oficina do Grupo C3Ma2 tem como objetivos específicos Determinar afetos positivos e negativos e suas conseqüências na interação, Apresentar o Objeto de Aprendizagem "Afetividade em Comunidades Virtuais de Aprendizagem" tem como funcionalidades Desafios, Oficina do Grupo C3Ma2 Tem como Metologia Modalidade presencial e Semi-presencial, Oficina do Grupo C3Ma2 Tem como Equipe Cláudio Psi, Fundamentação Teórica/Conteúdo ???? ????, Apresentar o Objeto de Aprendizagem "Afetividade em Comunidades Virtuais de Aprendizagem" tem como funcionalidades Guia do Professor, Oficina do Grupo C3Ma2 Tem como Equipe Marcelo