Warning:
JavaScript is turned OFF. None of the links on this page will work until it is reactivated.
If you need help turning JavaScript On, click here.
The Concept Map you are trying to access has information related to:
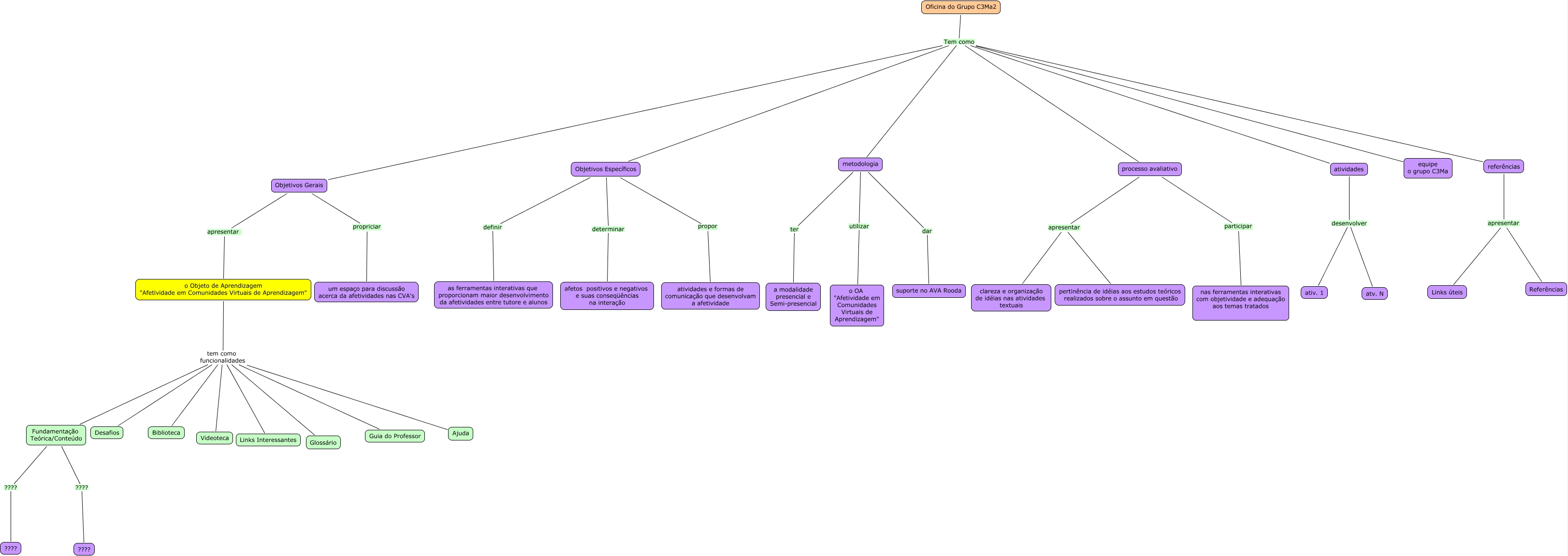
ObjetoV3, o Objeto de Aprendizagem "Afetividade em Comunidades Virtuais de Aprendizagem" tem como funcionalidades Glossário, Objetivos Gerais propriciar um espaço para discussão acerca da afetividades nas CVA's, Oficina do Grupo C3Ma2 Tem como referências, Fundamentação Teórica/Conteúdo ???? ????, atividades desenvolver atv. N, o Objeto de Aprendizagem "Afetividade em Comunidades Virtuais de Aprendizagem" tem como funcionalidades Desafios, referências apresentar Links úteis, processo avaliativo apresentar pertinência de idéias aos estudos teóricos realizados sobre o assunto em questão, Fundamentação Teórica/Conteúdo ???? ????, o Objeto de Aprendizagem "Afetividade em Comunidades Virtuais de Aprendizagem" tem como funcionalidades Guia do Professor