Warning:
JavaScript is turned OFF. None of the links on this page will work until it is reactivated.
If you need help turning JavaScript On, click here.
The Concept Map you are trying to access has information related to:
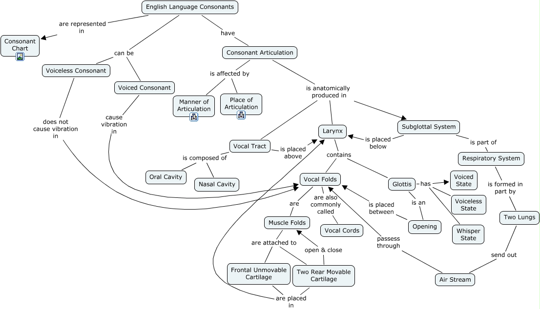
English Language Consonants, Vocal Folds are also commonly called Vocal Cords, Glottis has Voiced State, Two Rear Movable Cartilage open & close Muscle Folds, Respiratory System is formed in part by Two Lungs, Two Rear Movable Cartilage are placed in Larynx, Vocal Folds are Muscle Folds, Vocal Tract is composed of Oral Cavity, English Language Consonants can be Voiced Consonant, Two Lungs send out Air Stream, Opening is placed between Vocal Folds