IHMC Public Cmaps

        José Del Carmen Barrios - Panamá
            Phonetics
            Images of Maps

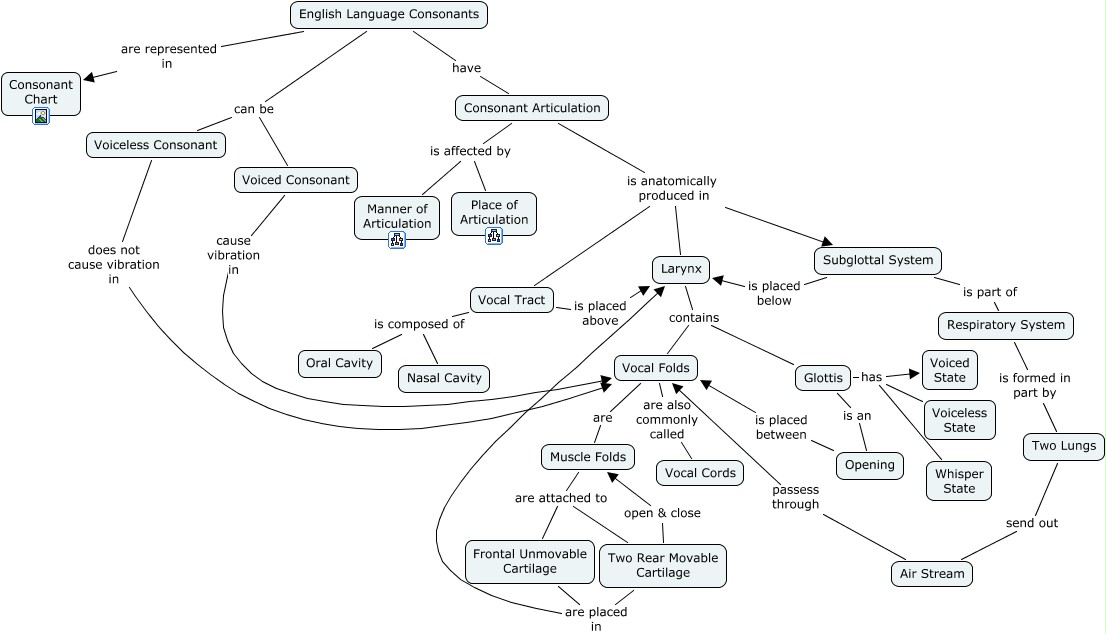
                English Language Consonants.jpg
                English Vowels.jpg
                Manner of Articulation.jpg
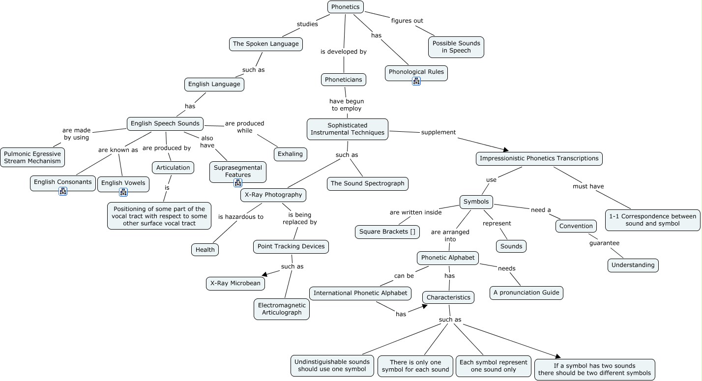
                Phonetics.jpg
                Phonological Rules.jpg
                Place of Articulation.jpg
                Suprasegmental Features.jpg