Warning:
JavaScript is turned OFF. None of the links on this page will work until it is reactivated.
If you need help turning JavaScript On, click here.
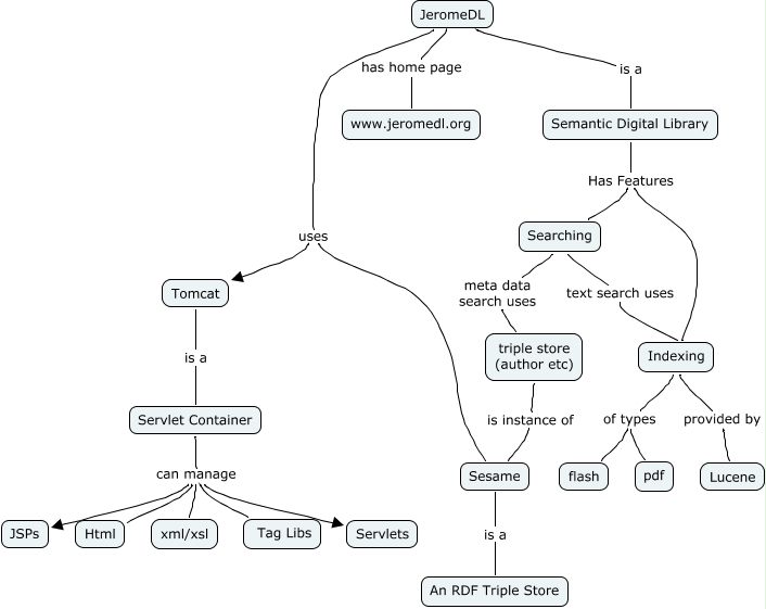
The Concept Map you are trying to access has information related to:
JDL-01-00, Servlet Container can manage Tag Libs, Servlet Container can manage xml/xsl, triple store (author etc) is instance of Sesame, JeromeDL has home page www.jeromedl.org, Searching meta data search uses triple store (author etc), JeromeDL is a Semantic Digital Library, Sesame is a An RDF Triple Store, Indexing of types pdf, Tomcat is a Servlet Container, Searching text search uses Indexing