Warning:
JavaScript is turned OFF. None of the links on this page will work until it is reactivated.
If you need help turning JavaScript On, click here.
The Concept Map you are trying to access has information related to:
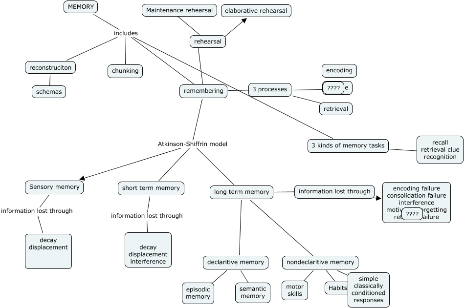
chapter 6 (Eckland), declaritive memory ???? semantic memory, nondeclaritive memory ???? Habits, reconstruciton ???? schemas, 3 processes ???? retrieval, nondeclaritive memory ???? simple classically conditioned responses, 3 processes ???? retrieval, remembering ???? rehearsal, 3 processes ???? ????, MEMORY includes reconstruciton, 3 processes ???? storage