Warning:
JavaScript is turned OFF. None of the links on this page will work until it is reactivated.
If you need help turning JavaScript On, click here.
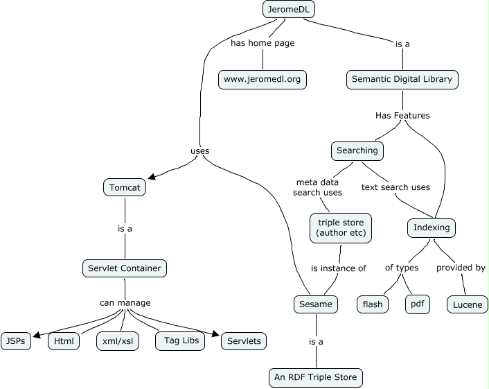
The Concept Map you are trying to access has information related to:
JDL-01, Searching text search uses Indexing, Servlet Container can manage xml/xsl, Tomcat is a Servlet Container, Semantic Digital Library Has Features Indexing, JeromeDL has home page www.jeromedl.org, Semantic Digital Library Has Features Searching, Servlet Container can manage Tag Libs, Indexing provided by Lucene, Servlet Container can manage JSPs, Sesame is a An RDF Triple Store