Warning:
JavaScript is turned OFF. None of the links on this page will work until it is reactivated.
If you need help turning JavaScript On, click here.
The Concept Map you are trying to access has information related to:
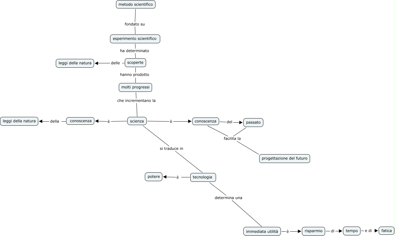
MAPPA STRUTTURALE SULLA SCIENZA EMPIRICA, risparmio di tempo, conoscenza del passato, passato facilita la progettazione del futuro, immediata utilità è risparmio, tecnologia determina una immediata utilità, esperimento scientifico ha determinato scoperte, tecnologia è potere, scienza si traduce in tecnologia, scienza è conoscenza, metodo scientifico fondato su esperimento scientifico