Warning:
JavaScript is turned OFF. None of the links on this page will work until it is reactivated.
If you need help turning JavaScript On, click here.
The Concept Map you are trying to access has information related to:
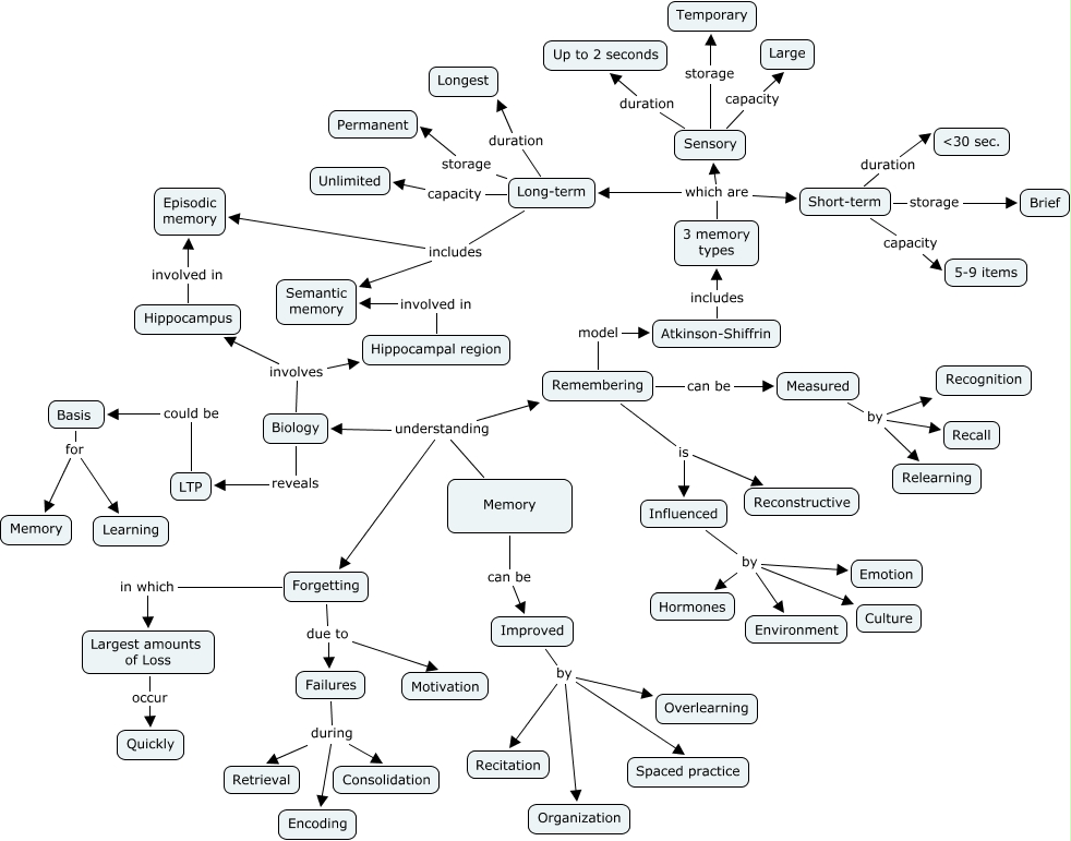
Chapter 6 Brooke Gagne, Influenced by Hormones, Memory understanding Remembering, Improved by Overlearning, Sensory duration Up to 2 seconds, Long-term includes Semantic memory, Short-term capacity 5-9 items, Sensory storage Temporary, Memory can be Improved, Sensory capacity Large, Remembering can be Measured