Warning:
JavaScript is turned OFF. None of the links on this page will work until it is reactivated.
If you need help turning JavaScript On, click here.
The Concept Map you are trying to access has information related to:
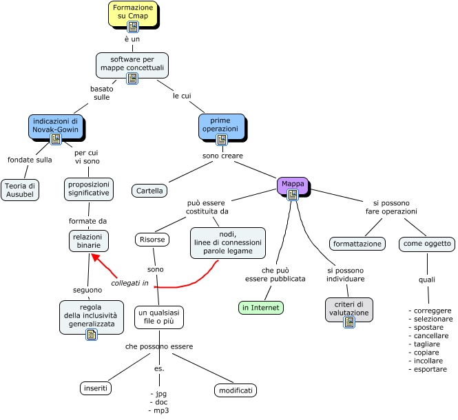
Corso delle Tic su Cmap-risorse, software per mappe concettuali le cui prime operazioni, Risorse sono un qualsiasi file o più, come oggetto quali - correggere - selezionare - spostare - cancellare - tagliare - copiare - incollare - esportare, indicazioni di Novak-Gowin fondate sulla Teoria di Ausubel, un qualsiasi file o più es. - jpg - doc - mp3, indicazioni di Novak-Gowin per cui vi sono proposizioni significative, nodi, linee di connessioni parole legame collegati in relazioni binarie, un qualsiasi file o più che possono essere inseriti, software per mappe concettuali basato sulle indicazioni di Novak-Gowin, proposizioni significative formate da relazioni binarie