Warning:
JavaScript is turned OFF. None of the links on this page will work until it is reactivated.
If you need help turning JavaScript On, click here.
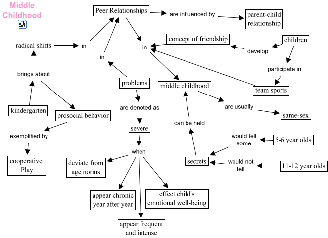
The Concept Map you are trying to access has information related to:
peer relationships, 11-12 year olds would not tell secrets, Peer Relationships in middle childhood, problems are denoted as severe, concept of friendship in middle childhood, children participate in team sports, middle childhood are usually same-sex, Peer Relationships are influenced by parent-child relationship, severe when appear frequent and intense, problems in Peer Relationships, 5-6 year olds would tell some secrets