Warning:
JavaScript is turned OFF. None of the links on this page will work until it is reactivated.
If you need help turning JavaScript On, click here.
The Concept Map you are trying to access has information related to:
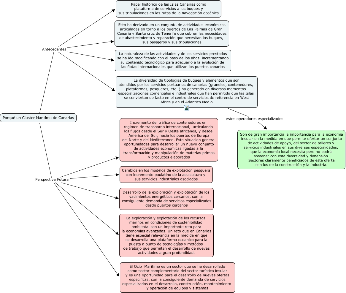
Justificacion historica, Porqué un Cluster Maritimo de Canarias Perspectiva Futura Cambios en los modelos de explotacion pesquera con incremento paulatino de la acuicultura y sus servicios industriales asociados, Porqué un Cluster Maritimo de Canarias Perspectiva Futura Incremento del tráfico de contenedores en regimen de transbordo internacional, articulando los flujos desde el Sur y Oeste africanos, y desde America del Sur, hacia los puertos de Europa del Norte y del Mediterraneo. Esta situacion genera oportunidades para desarrollar un nuevo conjunto de actividades económicas ligadas a la transformación y manipulación de materias primas y productos elaborados, Porqué un Cluster Maritimo de Canarias Perspectiva Futura El Ocio Marítimo es un sector que se ha desarrollado como sector complementario del sector turístico insular y es una oportunidad para el desarrollo de nuevas ofertas específicas, con la consiguiente demanda de servicios especializados en el desarrollo, construcción, mantenimiento y operación de equipos y sistemas, Porqué un Cluster Maritimo de Canarias Perspectiva Futura La exploración y explotación de los recursos marinos en condiciones de sostenibilidad ambiental son un importante reto para la economías avanzadas. Un reto que en Canarias tiene especial relevancia en la medida en que se desarrolla una plataforma oceanica para la puesta a punto de tecnologías y metódos de trabajo que permitan el desarrollo de nuevas actividades a gran profundidad., Porqué un Cluster Maritimo de Canarias Perspectiva Futura Desarrollo de la exploración y explotación de los yacimientos energéticos cercanos, con la consiguiente demanda de servicios especializados desde puertos cercanos, Porqué un Cluster Maritimo de Canarias Antecedentes La naturaleza de las actividades y de los servicios prestados se ha ido modificando con el paso de los años, incrementando su contenido tecnológico para adecuarlo a la evolución de las flotas internacionales que utilizan los puertos canarios, Porqué un Cluster Maritimo de Canarias Antecedentes La diversidad de tipologías de buques y elementos que son atendidos por los servicios portuarios de canarias (graneles, contenedores, plataformas, pesqueros, etc..) ha generado en diversos momentos especializaciones comerciales e industriales que han permitido que las Islas se conviertan de facto en el centro de servicios de referencia en West Africa y en el Atlantico Medio, La diversidad de tipologías de buques y elementos que son atendidos por los servicios portuarios de canarias (graneles, contenedores, plataformas, pesqueros, etc..) ha generado en diversos momentos especializaciones comerciales e industriales que han permitido que las Islas se conviertan de facto en el centro de servicios de referencia en West Africa y en el Atlantico Medio estos operadores especializados Son de gran importancia la importancia para la economía insular en la medida en que permite ofertar un conjunto de actividades de apoyo, del sector de talleres y servicios industriales en sus diversas especialidades, que la economía local necesita pero no podría sostener con esta diversidad y dimensión. Sectores claramente beneficiados de esta oferta son los de la construcción y la industria., Porqué un Cluster Maritimo de Canarias Antecedentes Esto ha derivado en un conjunto de actividades económicas articuladas en torno a los puertos de Las Palmas de Gran Canaria y Santa cruz de Tenerife que cubren las necesidades de abastecimiento y reparación que necesitan los buques, sus pasajeros y sus tripulaciones, Porqué un Cluster Maritimo de Canarias Antecedentes Papel histórico de las Islas Canarias como plataforma de servicios a los buques y sus tripulaciones en las rutas de la navegación oceánica