Warning:
JavaScript is turned OFF. None of the links on this page will work until it is reactivated.
If you need help turning JavaScript On, click here.
The Concept Map you are trying to access has information related to:
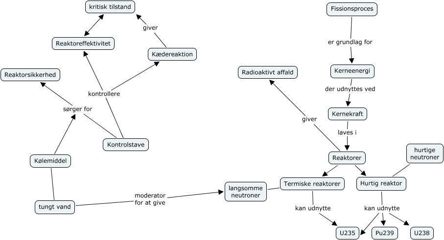
Kerneenergi, Reaktorer Termiske reaktorer, kritisk tilstand Reaktoreffektivitet, Termiske reaktorer kan udnytte U235, Reaktorer Hurtig reaktor, Hurtig reaktor kan udnytte U235, Kædereaktion giver kritisk tilstand, Termiske reaktorer langsomme neutroner, Reaktorer giver Radioaktivt affald, Hurtig reaktor kan udnytte Pu239, tungt vand moderator for at give langsomme neutroner