WARNING:
JavaScript is turned OFF. None of the links on this concept map will
work until it is reactivated.
If you need help turning JavaScript On, click here.
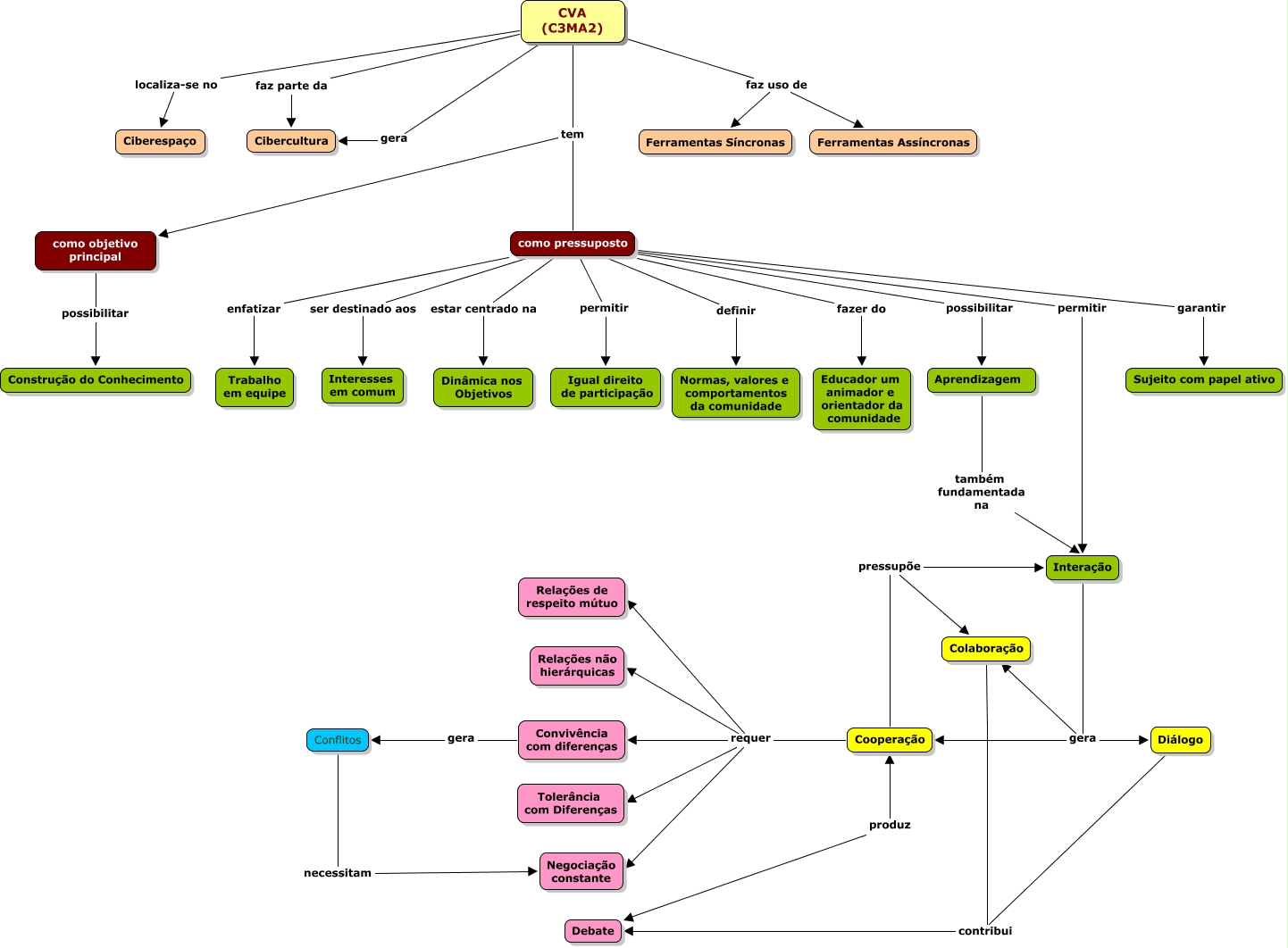
Esse mapa conceitual, produzido no IHMC CmapTools, tem a informação relacionada a: C3Ma2_V10, Colaboração contribui Debate, CVA (C3MA2) tem como objetivo principal, como pressuposto possibilitar Aprendizagem, Cooperação produz Debate, Cooperação requer Tolerância com Diferenças, CVA (C3MA2) gera Cibercultura, como pressuposto permitir Igual direito de participação, Cooperação requer Relações não hierárquicas, Diálogo contribui Debate, Cooperação pressupõe Colaboração, Convivência com diferenças gera Conflitos, Conflitos necessitam Negociação constante, CVA (C3MA2) tem como pressuposto, como pressuposto fazer do Educador um animador e orientador da comunidade, CVA (C3MA2) faz uso de Ferramentas Assíncronas, CVA (C3MA2) faz uso de Ferramentas Síncronas, Interação gera Diálogo, como pressuposto ser destinado aos Interesses em comum, CVA (C3MA2) faz parte da Cibercultura, CVA (C3MA2) localiza-se no Ciberespaço