Warning:
JavaScript is turned OFF. None of the links on this page will work until it is reactivated.
If you need help turning JavaScript On, click here.
The Concept Map you are trying to access has information related to:
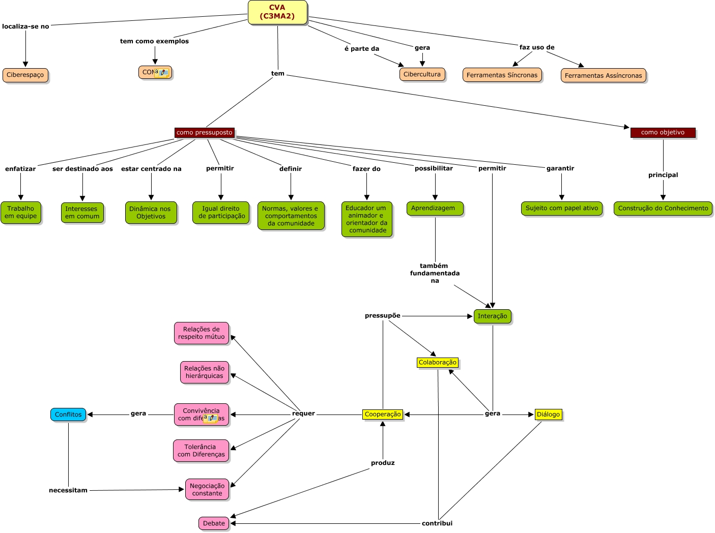
C3Ma2_V6, Cooperação requer Tolerância com Diferenças, Cooperação produz Debate, como pressuposto possibilitar Aprendizagem, CVA (C3MA2) tem como objetivo, Colaboração contribui Debate, como pressuposto permitir Igual direito de participação, Cooperação requer Relações não hierárquicas, Conflitos necessitam Negociação constante, Convivência com diferenças gera Conflitos, Cooperação pressupõe Colaboração