Warning:
JavaScript is turned OFF. None of the links on this page will work until it is reactivated.
If you need help turning JavaScript On, click here.
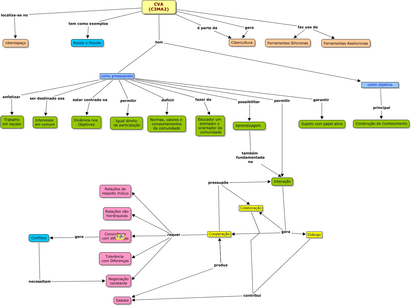
The Concept Map you are trying to access has information related to:
C3Ma2_V5, Colaboração contribui Debate, CVA (C3MA2) tem como objetivo, como pressuposto possibilitar Aprendizagem, Cooperação produz Debate, Cooperação requer Tolerância com Diferenças, como pressuposto permitir Igual direito de participação, Cooperação requer Relações não hierárquicas, Diálogo contribui Debate, Cooperação pressupõe Colaboração, Convivência com diferenças gera Conflitos