Warning:
JavaScript is turned OFF. None of the links on this page will work until it is reactivated.
If you need help turning JavaScript On, click here.
The Concept Map you are trying to access has information related to:
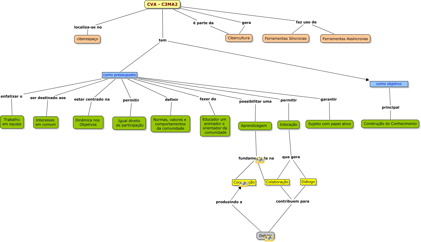
C3Ma2 V4, CVA - C3MA2 tem como objetivo, Colaboração contribuem para Debate, como pressuposto possibilitar uma Aprendizagem, como pressuposto permitir Igual direito de participação, Diálogo contribuem para Debate, Aprendizagem fundamentada na Cooperação, Aprendizagem fundamentada na Colaboração, CVA - C3MA2 tem como pressuposto, como pressuposto fazer do Educador um animador e orientador da comunidade, CVA - C3MA2 faz uso de Ferramentas Assíncronas