Warning:
JavaScript is turned OFF. None of the links on this page will work until it is reactivated.
If you need help turning JavaScript On, click here.
The Concept Map you are trying to access has information related to:
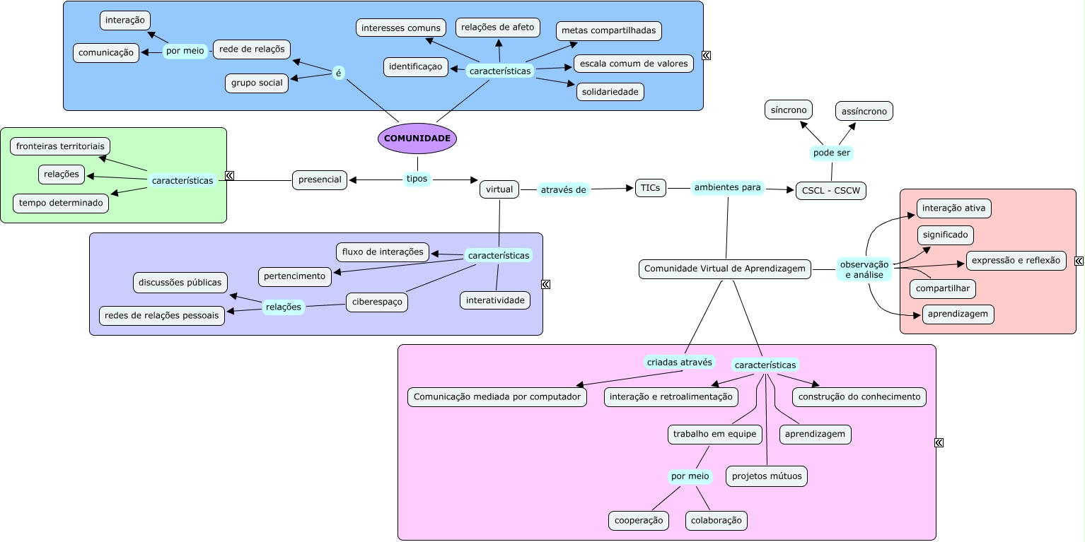
elrw, COMUNIDADE características escala comum de valores, Comunidade Virtual de Aprendizagem observação e análise aprendizagem, ciberespaço relações redes de relações pessoais, COMUNIDADE características solidariedade, Comunidade Virtual de Aprendizagem observação e análise interação ativa, Comunidade Virtual de Aprendizagem características aprendizagem, Comunidade Virtual de Aprendizagem características projetos mútuos, presencial características fronteiras territoriais, Comunidade Virtual de Aprendizagem criadas através Comunicação mediada por computador, Comunidade Virtual de Aprendizagem características interação e retroalimentação