Warning:
JavaScript is turned OFF. None of the links on this page will work until it is reactivated.
If you need help turning JavaScript On, click here.
The Concept Map you are trying to access has information related to:
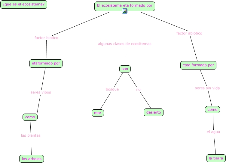
Ecosistema, como el agua la tierra, como las plantas los arboles, son río desierto, etaformado por seres vibos como, El ecosistema eta formado por factor biotico etaformado por, El ecosistema eta formado por algunas clases de ecositemas son, esta formado por seres sin vida como, son bosque mar, El ecosistema eta formado por factor abiotico esta formado por