Warning:
JavaScript is turned OFF. None of the links on this page will work until it is reactivated.
If you need help turning JavaScript On, click here.
The Concept Map you are trying to access has information related to:
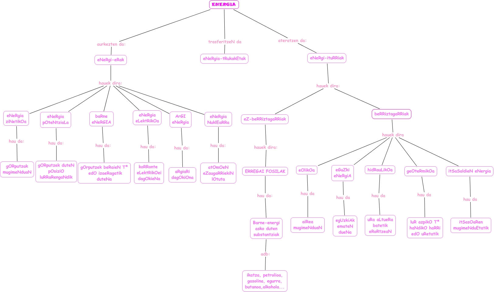
2A aNeetXoo oCaMiiCa!!, beRRiztagaRRiak hauek dira eGuZki eNeRgiA, beRRiztagaRRiak hauek dira geOteRmikOa, beRRiztagaRRiak hauek dira hidRauLikOa, ENERGIA ateratzen da: eNeRgi-ituRRiak, beRRiztagaRRiak hauek dira eOlikOa, eOlikOa hau da aiRea mugimeNduaN, eNeRgi-eRak hauek dira: ArGI eNeRgia, eNeRgi-eRak hauek dira: eNeRgia NuklEaRRa, eNeRgia ziNetikOa hau da: gORputzak mugimeNduaN, eZ-beRRiztagaRRiak hauek dira: ERREGAI FOSILAK