Warning:
JavaScript is turned OFF. None of the links on this page will work until it is reactivated.
If you need help turning JavaScript On, click here.
The Concept Map you are trying to access has information related to:
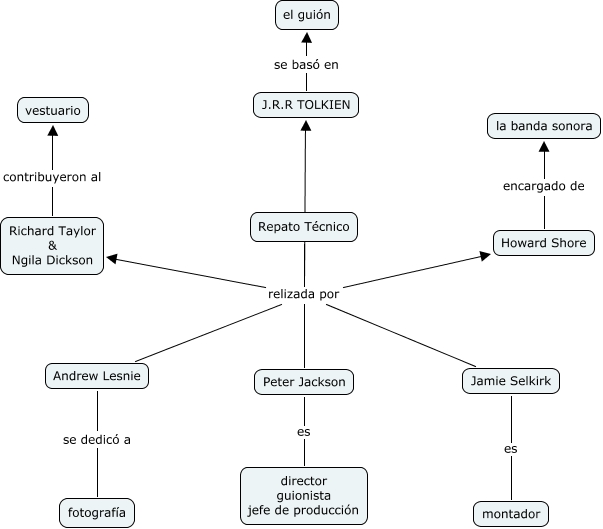
Reparto Técniko, Jamie Selkirk es montador, Repato Técnico relizada por J.R.R TOLKIEN, Andrew Lesnie se dedicó a fotografía, Howard Shore encargado de la banda sonora, Howard Shore encargado de la banda sonora, Peter Jackson es director guionista jefe de producción, Repato Técnico relizada por Jamie Selkirk, J.R.R TOLKIEN se basó en el guión, Repato Técnico relizada por Richard Taylor & Ngila Dickson, Repato Técnico relizada por Andrew Lesnie