Warning:
JavaScript is turned OFF. None of the links on this page will work until it is reactivated.
If you need help turning JavaScript On, click here.
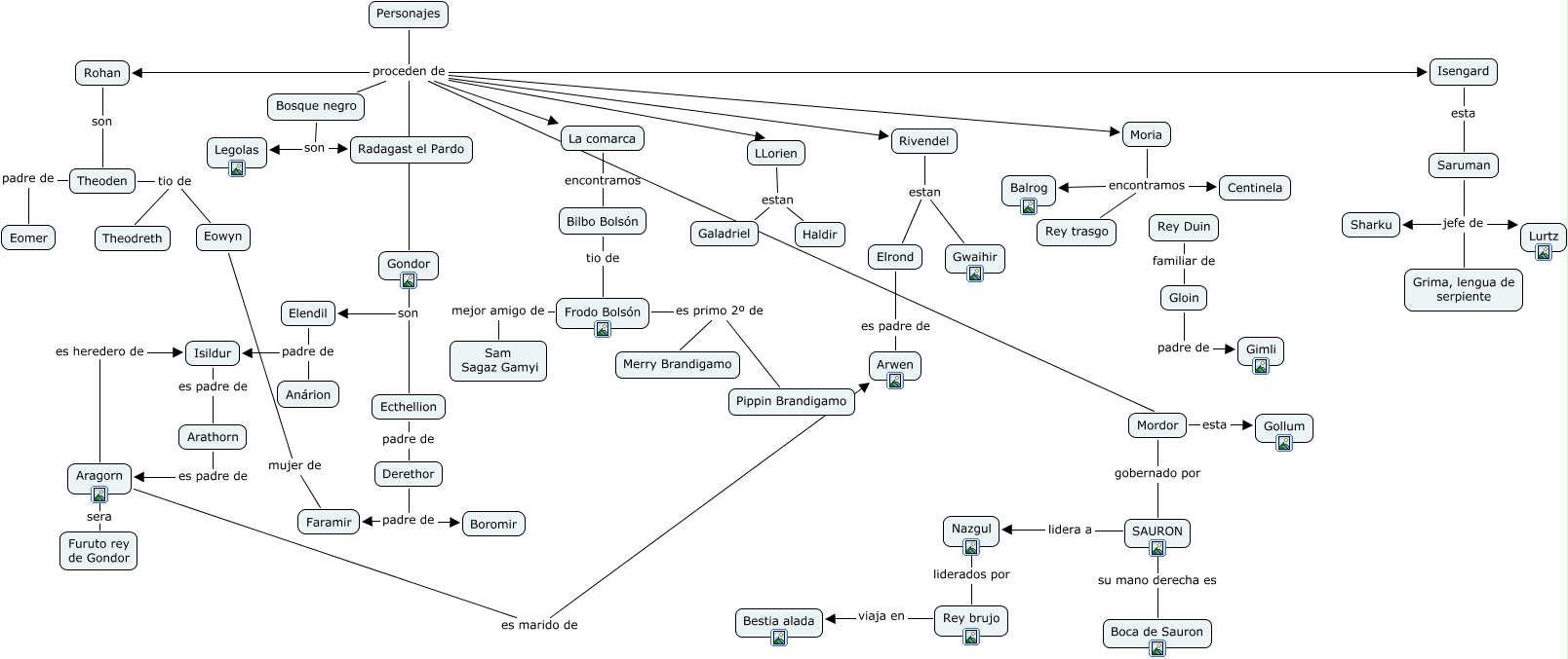
The Concept Map you are trying to access has information related to:
personajes, Bilbo Bolsón tio de Frodo Bolsón, Derethor padre de Faramir, Moria encontramos Balrog, Personajes proceden de Moria, Rivendel estan Gwaihir, Isengard esta Saruman, Mordor gobernado por SAURON, Saruman jefe de Lurtz, Personajes proceden de Rohan, Ecthellion padre de Derethor