Warning:
JavaScript is turned OFF. None of the links on this page will work until it is reactivated.
If you need help turning JavaScript On, click here.
The Concept Map you are trying to access has information related to:
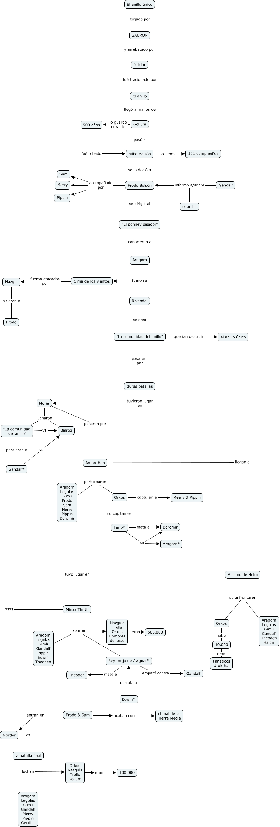
Argumento, Moria pasaron por Amon-Hen, Amon-Hen participaron Orkos, Mordor es la batalla final, Moria lucharon "La comunidad del anillo", Moria lucharon Balrog, Aragorn fueron a Rivendel, el anillo llegó a manos de Gollum, Minas Thrith pelearon Nazguls Trolls Orkos Hombres del este, Gandalf informó a/sobre el anillo, Amon-Hen participaron Aragorn Legolas Gimli Frodo Sam Merry Pippin Boromir