Warning:
JavaScript is turned OFF. None of the links on this page will work until it is reactivated.
If you need help turning JavaScript On, click here.
The Concept Map you are trying to access has information related to:
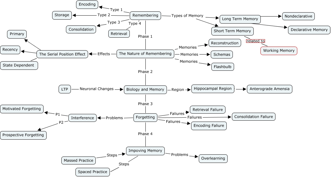
chapter 6 Kelly Wells, Forgetting Phase 4 Impoving Memory, Forgetting Faliures Retrieval Faliure, Impoving Memory Steps Spaced Practice, Forgetting Problems Interference, Massed Practice Steps Impoving Memory, The Nature of Remembering Memories Reconstruction, Long Term Memory ???? Nondeclarative, The Nature of Remembering Memories Schemas, Remembering Types of Memory Short Term Memory, Remembering Types of Memory Long Term Memory