Warning:
JavaScript is turned OFF. None of the links on this page will work until it is reactivated.
If you need help turning JavaScript On, click here.
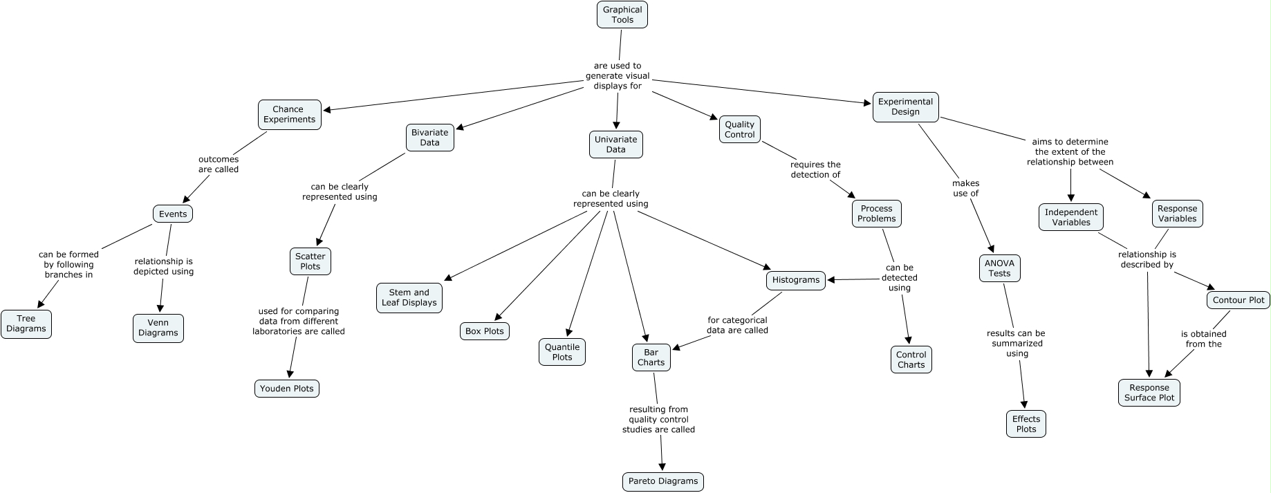
The Concept Map you are trying to access has information related to:
Graphical_Tools, Process Problems can be detected using Control Charts, Response Variables relationship is described by Response Surface Plot, Univariate Data can be clearly represented using Histograms, Univariate Data can be clearly represented using Stem and Leaf Displays, Independent Variables relationship is described by Contour Plot, Bar Charts resulting from quality control studies are called Pareto Diagrams, Events can be formed by following branches in Tree Diagrams, ANOVA Tests results can be summarized using Effects Plots, Univariate Data can be clearly represented using Box Plots, Independent Variables relationship is described by Response Surface Plot