Warning:
JavaScript is turned OFF. None of the links on this page will work until it is reactivated.
If you need help turning JavaScript On, click here.
The Concept Map you are trying to access has information related to:
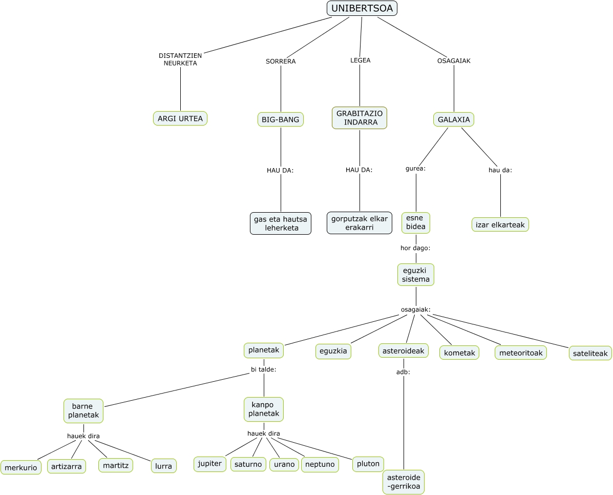
1c patricia eta asier r, eguzki sistema osagaiak: meteoritoak, GRABITAZIO INDARRA HAU DA: gorputzak elkar erakarri, BIG-BANG HAU DA: gas eta hautsa leherketa, eguzki sistema osagaiak: kometak, UNIBERTSOA SORRERA BIG-BANG, eguzki sistema osagaiak: eguzkia, kanpo planetak hauek dira neptuno, planetak bi talde: barne planetak, esne bidea hor dago: eguzki sistema, GALAXIA gurea: esne bidea