Warning:
JavaScript is turned OFF. None of the links on this page will work until it is reactivated.
If you need help turning JavaScript On, click here.
The Concept Map you are trying to access has information related to:
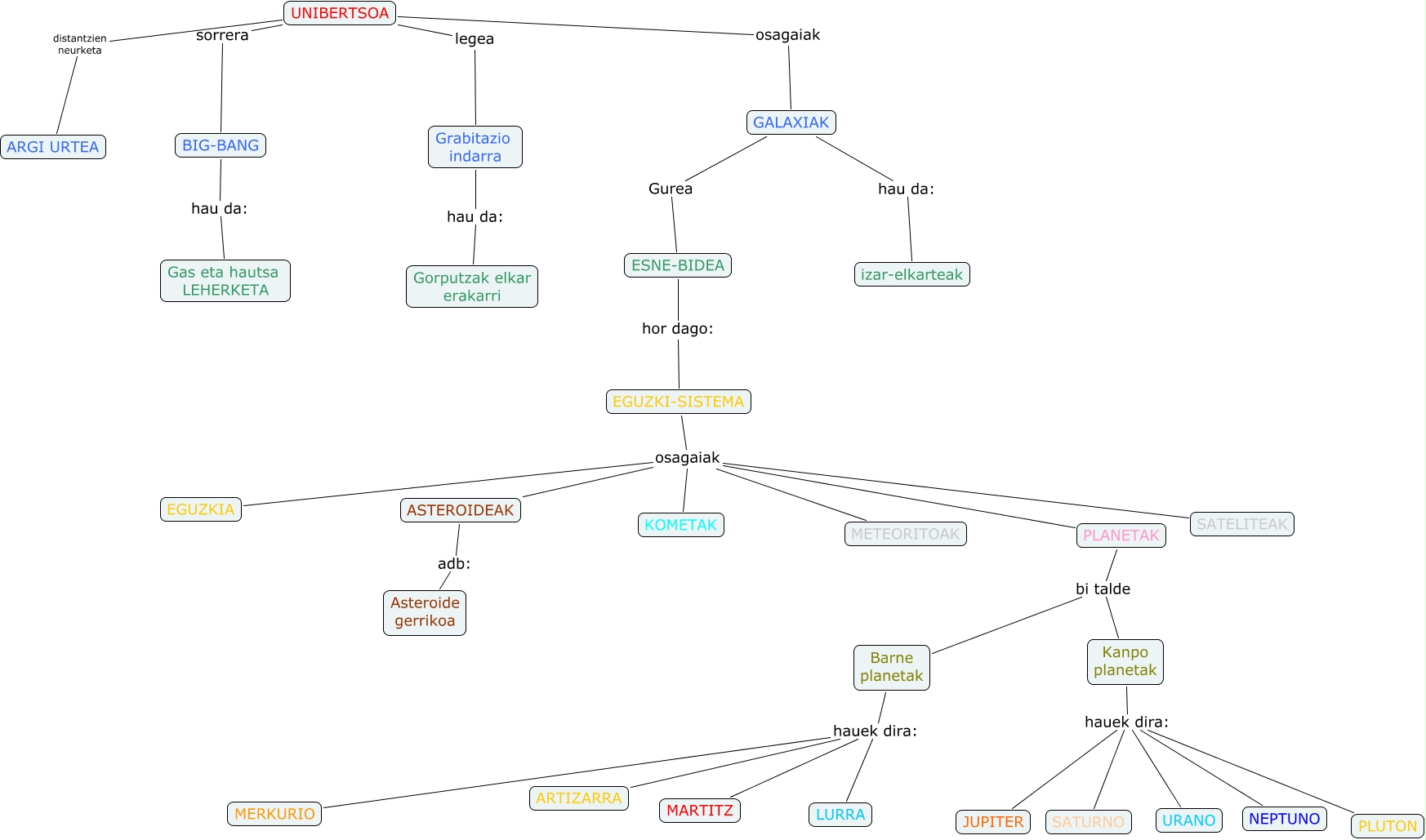
1.C ITURRI Y SITO, EGUZKI-SISTEMA osagaiak KOMETAK, Kanpo planetak hauek dira: JUPITER, Kanpo planetak hauek dira: PLUTON, Grabitazio indarra hau da: Gorputzak elkar erakarri, EGUZKI-SISTEMA osagaiak SATELITEAK, UNIBERTSOA legea Grabitazio indarra, UNIBERTSOA distantzien neurketa ARGI URTEA, UNIBERTSOA osagaiak GALAXIAK, Kanpo planetak hauek dira: SATURNO, ESNE-BIDEA hor dago: EGUZKI-SISTEMA