Warning:
JavaScript is turned OFF. None of the links on this page will work until it is reactivated.
If you need help turning JavaScript On, click here.
The Concept Map you are trying to access has information related to:
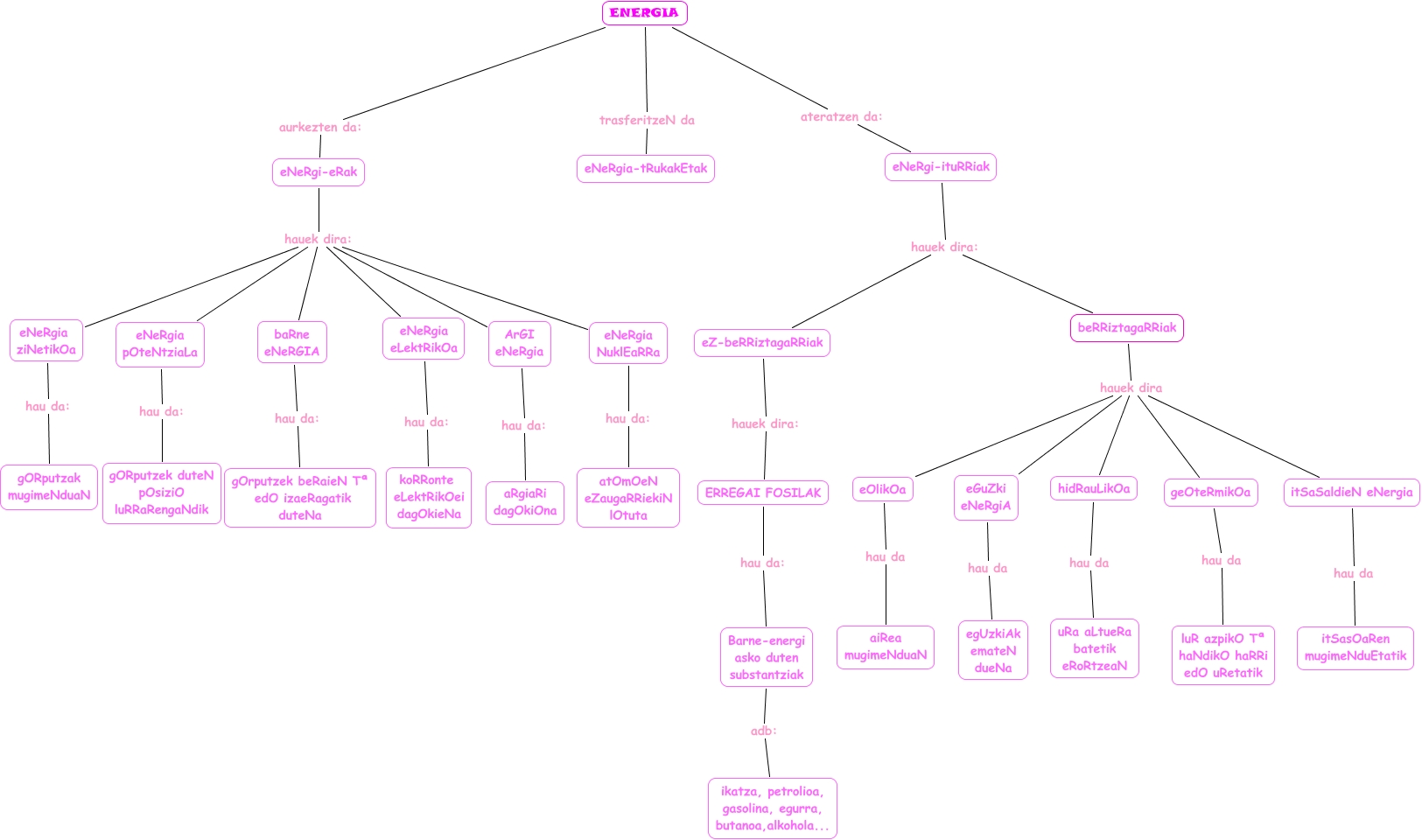
2B- [.·.·.RaRitaS.·.·.], eNeRgi-eRak hauek dira: eNeRgia ziNetikOa, eNeRgia eLektRikOa hau da: koRRonte eLektRikOei dagOkieNa, beRRiztagaRRiak hauek dira eGuZki eNeRgiA, beRRiztagaRRiak hauek dira hidRauLikOa, baRne eNeRGIA hau da: gOrputzek beRaieN Tª edO izaeRagatik duteNa, eNeRgi-eRak hauek dira: baRne eNeRGIA, eNeRgi-eRak hauek dira: ArGI eNeRgia, ENERGIA ateratzen da: eNeRgi-ituRRiak, ERREGAI FOSILAK hau da: Barne-energi asko duten substantziak, eNeRgi-eRak hauek dira: eNeRgia eLektRikOa