Warning:
JavaScript is turned OFF. None of the links on this page will work until it is reactivated.
If you need help turning JavaScript On, click here.
The Concept Map you are trying to access has information related to:
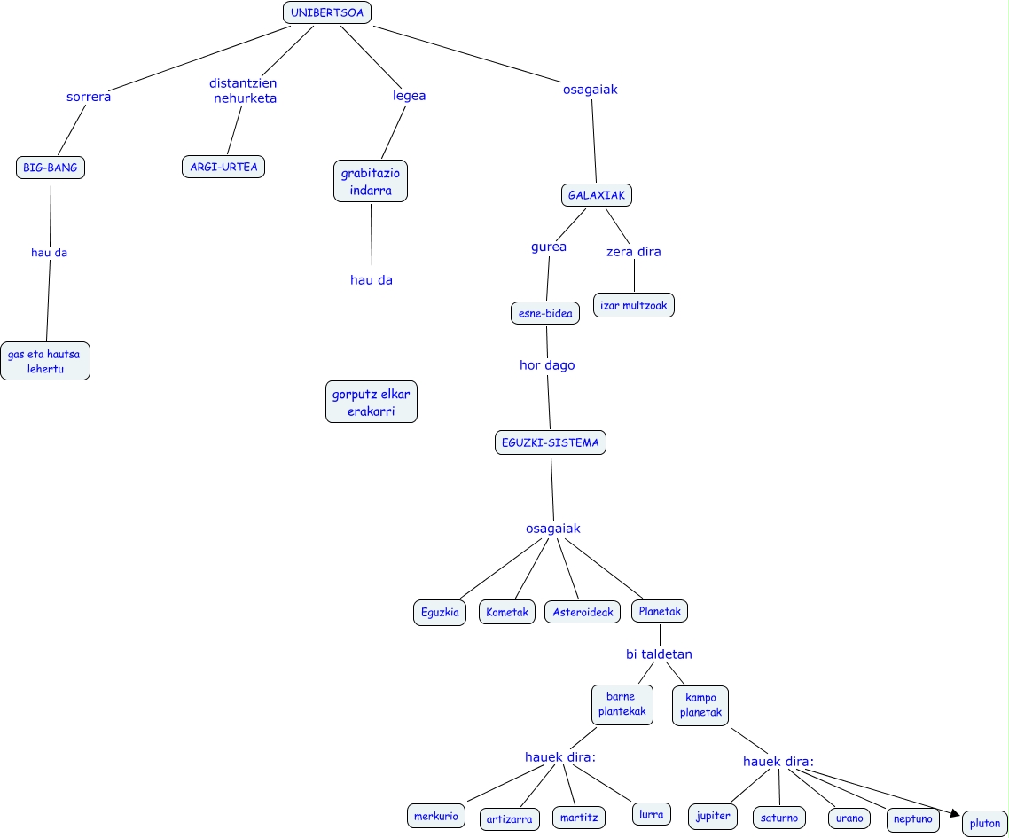
1, EGUZKI-SISTEMA osagaiak Planetak, kampo planetak hauek dira: saturno, UNIBERTSOA legea grabitazio indarra, EGUZKI-SISTEMA osagaiak Eguzkia, kampo planetak hauek dira: urano, kampo planetak hauek dira: jupiter, kampo planetak hauek dira: neptuno, barne plantekak hauek dira: lurra, barne plantekak hauek dira: martitz, barne plantekak hauek dira: merkurio