Warning:
JavaScript is turned OFF. None of the links on this page will work until it is reactivated.
If you need help turning JavaScript On, click here.
The Concept Map you are trying to access has information related to:
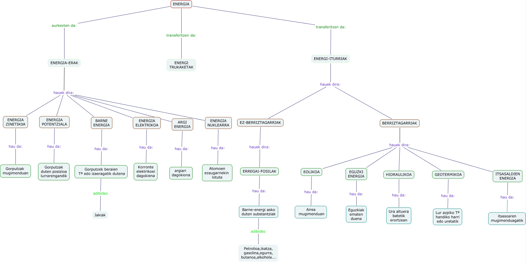
2c Mikel Iker, EGUZKI ENERGIA hau da: Eguzkiak ematen duena, ENERGIA-ERAK hauek dira: ARGI ENERGIA, BERRIZTAGARRIAK hauek dira: GEOTERMIKOA, ENERGI-ITURRIAK hauek dira: EZ-BERRIZTAGARRIAK, ENERGIA aurkezten da: ENERGIA-ERAK, EOLIKOA hau da: Airea mugimenduan, ENERGIA transferitzen da: ENERGI-ITURRIAK, ENERGIA-ERAK hauek dira: ENERGIA ELEKTRIKOA, EZ-BERRIZTAGARRIAK hauek dira: ERREGAI-FOSILAK, GEOTERMIKOA hau da: Lur azpiko Tª handiko harri edo uretatik