Warning:
JavaScript is turned OFF. None of the links on this page will work until it is reactivated.
If you need help turning JavaScript On, click here.
The Concept Map you are trying to access has information related to:
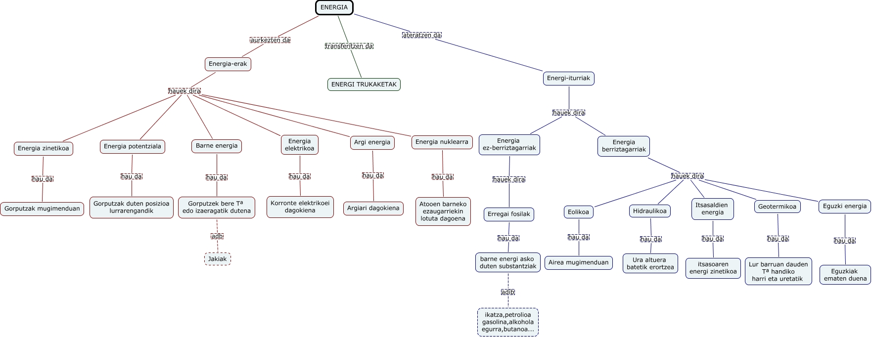
energia-Nacho, Energia-erak hauek dira Argi energia, Argi energia hau da Argiari dagokiena, Energia-erak hauek dira Energia potentziala, Energia berriztagarriak hauek dira Itsasaldien energia, ENERGIA ateratzen da Energi-iturriak, Energia zinetikoa hau da Gorputzak mugimenduan, Geotermikoa hau da Lur barruan dauden Tª handiko harri eta uretatik, Energia berriztagarriak hauek dira Eguzki energia, Energi-iturriak hauek dira Energia ez-berriztagarriak, Energia berriztagarriak hauek dira Geotermikoa