Warning:
JavaScript is turned OFF. None of the links on this page will work until it is reactivated.
If you need help turning JavaScript On, click here.
The Concept Map you are trying to access has information related to:
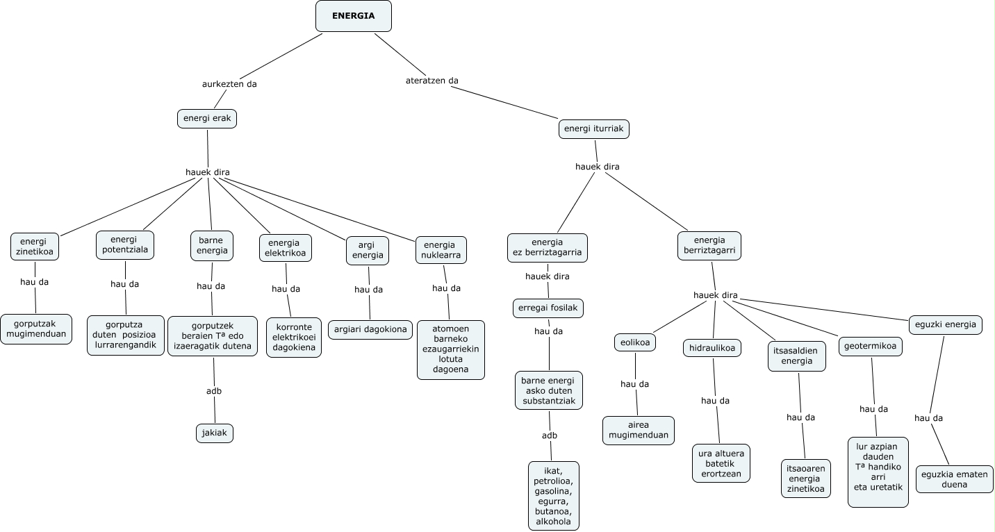
energia-maritalara, energi iturriak hauek dira energia berriztagarri, energia berriztagarri hauek dira eolikoa, energi erak hauek dira argi energia, energi erak hauek dira energi zinetikoa, erregai fosilak hau da barne energi asko duten substantziak, energi iturriak hauek dira energia ez berriztagarria, itsasaldien energia hau da itsaoaren energia zinetikoa, gorputzek beraien Tª edo izaeragatik dutena adb jakiak, energia ez berriztagarria hauek dira erregai fosilak, energi zinetikoa hau da gorputzak mugimenduan