Warning:
JavaScript is turned OFF. None of the links on this page will work until it is reactivated.
If you need help turning JavaScript On, click here.
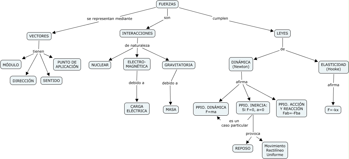
The Concept Map you are trying to access has information related to:
Trabajo 2-MC Fuerzas-EJLM, INTERACCIONES de naturaleza GRAVITATORIA, ELASTICIDAD (Hooke) afirma F=-kx, FUERZAS cumplen LEYES, LEYES de DIN�?MICA (Newton), VECTORES tienen SENTIDO, GRAVITATORIA debido a MASA, DIN�?MICA (Newton) afirma PPIO. DIN�?MICA F=ma, FUERZAS son INTERACCIONES, VECTORES tienen MÓDULO, PPIO. INERCIA: Si F=0, a=0 provoca Movimiento Rectilíneo Uniforme