Warning:
JavaScript is turned OFF. None of the links on this page will work until it is reactivated.
If you need help turning JavaScript On, click here.
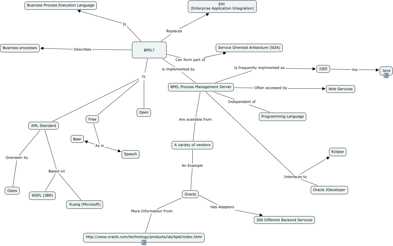
The Concept Map you are trying to access has information related to:
whatisbpel, Oracle More Information From http://www.oracle.com/technology/products/ias/bpel/index.html, Oracle Has Adapters 300 Different Backend Services, BPEL Process Management Server Interfaces to Oracle JDeveloper, BPEL? Can form part of Service Oriented Artitecture (SOA), BPEL Process Management Server Independant of Programming Language, BPEL? Is Free, BPEL? Describes Business processes, XML Standard Based on WSFL (IBM), BPEL? Replaces EAI (Enterprise Application Integration), XML Standard Overseen by Oasis