Warning:
JavaScript is turned OFF. None of the links on this page will work until it is reactivated.
If you need help turning JavaScript On, click here.
The Concept Map you are trying to access has information related to:
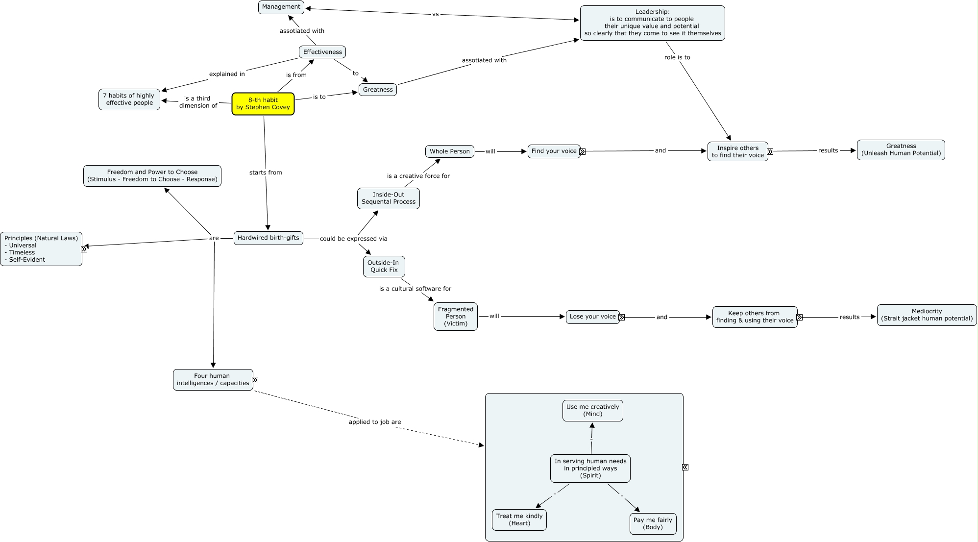
The 8th habit__, Fragmented Person (Victim) will Lose your voice, Modeling, trust (SQ) . Pathfinding (IQ), Effectiveness explained in 7 habits of highly effective people, Modeling, trust (SQ) . Aligning (PQ), SQ Spiritual (Spirit) To Leave a Legacy . IQ Menthal (Mind) To Learn, LowTrust (SQ) . Misalignment (PQ), Ego (SQ) . Indulgence (PQ), SQ Spiritual (Spirit) To Leave a Legacy . EQ Social/Emotional (Heart) To Love, Hardwired birth-gifts could be expressed via Inside-Out Sequental Process, Find your voice and Inspire others to find their voice