Warning:
JavaScript is turned OFF. None of the links on this page will work until it is reactivated.
If you need help turning JavaScript On, click here.
The Concept Map you are trying to access has information related to:
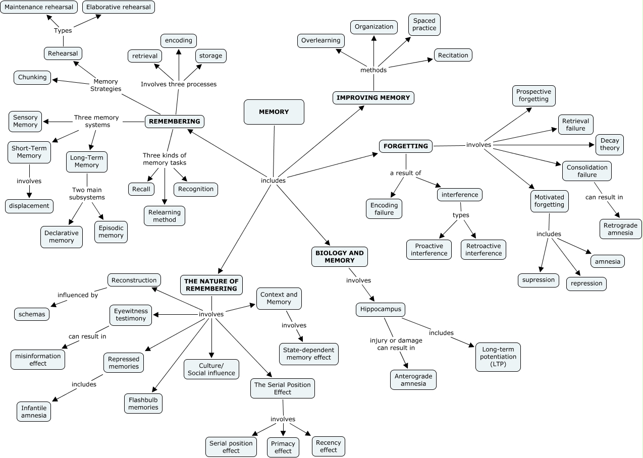
Chapter 6 Ashley Allen, FORGETTING involves Motivated forgetting, MEMORY includes REMEMBERING, Short-Term Memory involves displacement, REMEMBERING Three kinds of memory tasks Recognition, THE NATURE OF REMEMBERING involves Culture/ Social influence, FORGETTING involves Decay theory, REMEMBERING Involves three processes encoding, Hippocampus includes Long-term potentiation (LTP), REMEMBERING Three memory systems Short-Term Memory, REMEMBERING Three memory systems Long-Term Memory